Introduction
Have you noticed the rise of THCA vending machines? It’s a game changer in the cannabis retail scene, and it opens up some exciting opportunities for property managers like you. These machines are designed to meet the growing demand for non-psychoactive cannabis products, and they really enhance the buying experience with their advanced tech and secure transactions.
But here’s the thing: as this market expands, there are challenges that come along, like keeping up with regulations and managing operations effectively. So, how can you navigate these complexities while reaping the benefits of THCA vending machines?
In this article, we’ll explore seven key advantages these automated dispensers offer. Trust me, they could revolutionize property management in the cannabis sector. Let’s break it down together!
Vending Village: Secure Transactions for THCA Vending Machines
You know how important it is to , right? Vending Village gets that. They use advanced payment systems like Stripe to keep your transactions safe and sound. Unlike some competitors who just sell leads, Vending Village goes the extra mile by offering pre-approved locations. This really boosts your confidence as a buyer.
But here’s the thing: Vending Village doesn’t stop there. They have a thorough seller verification process in place. Sellers need to verify their identity before their listings get approved. This helps eliminate scams and builds trust within the community.
Now, let’s break it down further. Vending Village also has a secure payment system that holds onto the funds until both the buyer and seller confirm the transaction was successful. If the location doesn’t match what was described, you get a 100% money-back guarantee. How’s that for peace of mind?
With all these measures in place, Vending Village positions itself as a reliable marketplace featuring the thca vending machine in the cannabis sector. They really work to reduce the risk of deception and enhance buyer trust. So, if you’re looking to make a purchase, you can feel good about choosing Vending Village.

Advanced Technology: Enhancing User Experience in THCA Vending Machines
Have you ever used an automated dispenser and thought, 'Wow, this is so easy!'? Contemporary automated dispensers really do enhance the user experience with some amazing tech. Features like touchless payment systems and user-friendly interfaces make purchasing a breeze for everyone.
Here’s the thing: Vending Village has a secure payment system that only releases funds once a transaction is fully confirmed. This means your money is safe until everything’s squared away. Plus, with verified payment gateways like Stripe, you can rest easy knowing your financial info is locked down tight.
And let’s talk about real-time inventory tracking. It ensures that popular items are always available, which cuts down on wait times and boosts satisfaction. Did you know that according to the USA government, implementing touchless interfaces can bump up customer satisfaction by 30%? That’s a significant increase in repeat purchases!
But wait, there’s more! Built-in ID verification systems not only follow age restrictions but also create a secure buying environment. This helps instill confidence in users, making them feel safe while shopping.
As the smart automated kiosk market is set to grow, these tech advancements are crucial for meeting the needs of today’s shoppers—especially in busy spots where convenience is key. So, next time you encounter one of these kiosks, remember how much thought has gone into and safer!

Consumer Demand: The Rise of THCA Products in Vending Machines
You know how more people are looking for non-psychoactive alternatives to traditional cannabis? Well, the demand for cannabinoid products has really taken off. Just look at the rise of THCA vending machines popping up in busy spots — they’re catering to a diverse crowd.
So, what can property managers do? It’s simple: strategically place automated retail units in high-traffic areas like shopping centers, universities, and recreational spots. These are places where foot traffic is heavy, and potential customers are likely to check out what you’re offering.
Now, there’s a gap in the market for a secure platform for owners of automated retail units. That’s where Vending Village comes in. They provide a reliable space for clear transactions. Market analysis shows that the sector for THCA vending machines is set to grow significantly, with a noticeable spike in customer inquiries and sales.
To make the most of this opportunity, think about effective placement strategies. It’s not just about finding busy areas; it’s also crucial to ensure your THCA vending machine is stocked with a variety of THCA products that appeal to health-conscious shoppers. By tapping into the rising interest in non-psychoactive cannabis options, property managers can enhance their revenue while meeting the evolving preferences of today’s consumers.
To really succeed, consider regularly and consumer preferences. This way, you can keep your product offerings fresh and aligned with what people want.

Regulatory Landscape: Navigating THCA Vending Machine Compliance
Operating THCA dispensers? You’ve got to stay on top of . It’s crucial for property managers to ensure these devices are set up in licensed spots and that they follow age verification laws. This isn’t just red tape; it’s key to keeping things legal.
Take Colorado, for instance. They allow automated dispensers, but only under strict rules. Other states? They might have different requirements altogether. That said, regulations can change pretty quickly, so it’s smart to keep yourself updated to dodge any fines or legal headaches.
Here’s the thing: teaming up with legal experts can really help you navigate these complexities. They can offer solid advice, making it easier for property managers to handle compliance while also boosting the benefits of thca vending machines.
And don’t forget to check local government websites regularly for updates. Staying informed will keep you ahead in this fast-moving landscape. It’s all about being proactive and ready to adapt.

Health Benefits: Why Consumers Prefer THCA Products
You know that feeling when you’re looking for something to boost your health? Well, this compound is gaining quite a reputation for its impressive health perks, especially when it comes to and protecting your brain. Research even hints that it might help ease nausea and curb appetite, which is great news for folks undergoing chemotherapy.
As more people become health-conscious, the demand for THCA products available in THCA vending machines is on the rise. Imagine a THCA vending machine stocked with these wellness goodies—they could really draw in a crowd that's eager for health solutions. This could be a game changer for property managers, positioning these machines as a smart investment.
Addressing this growing interest not only enhances your services but also meets the needs of health-focused clients. It’s a win-win: you boost foot traffic and keep tenants happy. But here’s the thing—don’t forget about the legal side of this compound. Its legality can vary, and that’s a big deal for consumers checking out wellness products.

Freshness and Potency: The THCA Vending Machine Advantage
You know how important it is to keep cannabis products fresh and potent, right? That’s where the thca vending machine plays a crucial role. These innovative devices are designed to create the perfect storage conditions, ensuring that product quality is top-notch. Unlike traditional retail options, these units really focus on , which is a big draw for buyers who care about freshness.
Now, here’s the thing: the fresh food sales kiosks market is on the rise. Why? Because more people are looking for healthy and convenient food choices. This trend can definitely work in your favor. By highlighting the benefits of the thca vending machine in your marketing, you can attract customers who are serious about finding reliable, high-quality cannabis products.
And let’s not forget what industry specialists are saying: 'The ease of obtaining freshly made products from automated dispensers is attractive, especially in city environments.' So, if you want to tap into this growing market, it’s time to consider how you can make these units part of your strategy.

Market Trends: The Future of THCA Vending Machines
The outlook for cannabis dispensaries is looking pretty bright, thanks to increasing consumer interest and rapid tech advancements. As more states start allowing cannabis products, the market for THCA dispensers is set to grow a lot. For instance, the THCA vending machine market hit a value of USD 100 million in 2024 and is projected to soar to USD 500 million by 2033. That’s a compound annual growth rate (CAGR) of over 14% through 2032!
So, what does this mean for property managers? Well, it's crucial to keep an eye on , especially the cool ways AI is being integrated. This tech not only enhances customer experiences with personalized recommendations but also streamlines inventory management. Here’s the thing: as highlighted by Verified Market Research, 'Key growth drivers include the expansion of legalized cannabis markets, rising demand for on-demand and discreet purchase experiences, and technological advancements in automated retail.'
But the good news is that these advancements simplify operations and cater to the growing desire for convenience and efficiency in cannabis purchasing. It's all about making things easier for both you and your customers!

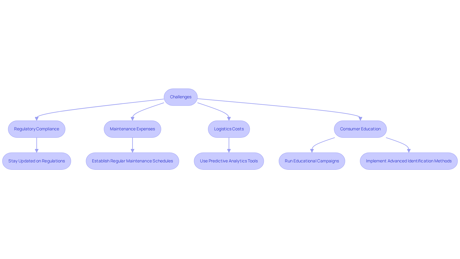
Challenges and Solutions: Operating THCA Vending Machines
Managing thca vending machine systems can be a bit tricky, right? You've got regulatory compliance, maintenance expenses, and then there's the whole consumer education piece. But don’t worry—property managers can tackle these challenges head-on. Establishing regular maintenance schedules is key to keeping those machines running smoothly and lasting longer.
Staying updated on is crucial, too. It can really make or break your operational success. Just think about it: the booming cannabis industry creates more scrutiny and increases the need to adhere to local laws concerning the use of the thca vending machine.
Logistics costs can also be a pain in the neck in the cannabis supply chain. If you don’t keep an eye on them, expenses can spiral out of control. So, what can you do? Consider using predictive analytics tools to forecast maintenance needs and potential product shortages based on past sales. This way, you can dodge those unexpected costs.
And let’s not forget about customer engagement! Running educational campaigns about the benefits of your products can really help people understand and accept them, which can boost your sales. Plus, using advanced identification methods, like biometric scans and AI-driven verification systems, can enhance security and ensure you’re compliant with age restrictions.
By prioritizing these strategies, you’re setting yourself up for a sustainable and compliant cannabis sales operation utilizing a thca vending machine. It’s all about ensuring profitability while keeping your customers happy!

Innovative Payment Options: Simplifying Transactions for THCA Vending
You know how more and more people are leaning towards cashless transactions? Well, the introduction of cool payment options like digital wallets, contactless payments, and even cryptocurrency is helping THCA vending machines gain popularity. This shift not only makes transactions easier but also caters to a tech-savvy crowd that loves .
In fact, digital wallets accounted for 53% of online purchases worldwide in 2024. That’s a clear sign that buyer preferences are changing. So, if you’re a property manager, it might be time to think about integrating these payment methods. It could really enhance your customers’ experience and help boost your sales.
Here’s the thing: contactless payments are making a big impact. In 2024, 32% of point-of-sale transactions globally were done using digital wallets. As buyers continue to embrace cashless payments, adding digital wallets to your cannabis sales could lead to higher transaction volumes and happier customers.
And let’s not forget about the younger crowd. In 2023, a whopping 91% of Americans aged 18 to 26 were using digital wallets as their go-to payment method. By offering these convenient options, you can attract that demographic easily.
Plus, Vending Village has a secure payment system that holds payments until both parties confirm the transaction. This feature not only boosts customer trust but also satisfaction. By adopting digital wallets along with robust security measures, the THCA vending machines can really stand out as modern and accessible, aligning perfectly with today’s buyer trends.

Revolutionizing the Industry: The Impact of THCA Vending Machines
Have you noticed how THCA kiosks are shaking up the cannabis retail scene? They’re making it super easy for folks to access products while keeping everything above board with regulations. This isn’t just a win for consumers; it’s also a great opportunity for property managers to rake in some extra revenue.
Here’s the thing: the cannabis dispensing unit market is set to skyrocket, with projections hitting around USD 250 million by 2025. And it doesn’t stop there—some forecasts even suggest it could reach about $1.5 billion by 2030! So, if you’re a property manager, now’s the time to think about where to place these units. High-traffic areas are your best bet.
To really cash in, consider using advanced tech like and secure payment systems. These tools not only boost user trust but also make transactions smoother. Plus, companies like Vending Village are stepping up to create safe marketplaces for automated retail and location owners, which means secure transactions and community support.
As the industry evolves, staying in the loop is key for property managers who want to keep their edge. So, why not explore strategic placements for THCA vending machines in busy spots? It could be your ticket to maximizing potential and driving revenue. Let’s dive in and make the most of this trend!

Conclusion
THCA vending machines offer more than just convenience; they’re changing the game for property managers looking to connect with consumers and tap into the growing cannabis market. By using cutting-edge technology, secure payment options, and placing these machines in busy spots, property managers can boost their profits while giving customers a safe and smooth shopping experience.
Let’s think about it: secure transactions through platforms like Vending Village, increasing consumer interest in THCA products, and the need for regulatory compliance are all big selling points. Plus, the health benefits tied to THCA and the focus on freshness and potency make these machines even more attractive to health-conscious shoppers. As the demand for THCA vending machines grows, keeping up with the latest trends and what customers want is key for property managers who want to succeed in this changing landscape.
So, here’s the deal: embracing THCA vending machines isn’t just about following the latest trends; it’s a chance to meet the needs of a diverse customer base while staying compliant and running things efficiently. Property managers should seriously consider this innovative retail solution, using technology and smart insights to make a real impact in the cannabis market. The future of cannabis retail is already here, and it’s time to seize the opportunity that THCA vending machines bring.
Frequently Asked Questions
How does Vending Village ensure secure transactions for THCA vending machines?
Vending Village uses advanced payment systems like Stripe to secure transactions. They also have a thorough seller verification process to eliminate scams and build trust within the community.
What happens to the funds during a transaction on Vending Village?
Vending Village has a secure payment system that holds funds until both the buyer and seller confirm that the transaction was successful.
What guarantee does Vending Village offer if the location of a THCA vending machine doesn't match the description?
Vending Village offers a 100% money-back guarantee if the location does not match what was described.
What technological features enhance the user experience in THCA vending machines?
Features like touchless payment systems, user-friendly interfaces, and real-time inventory tracking enhance user experience by making purchasing easier and ensuring popular items are always available.
How does Vending Village protect customer financial information?
Vending Village uses verified payment gateways like Stripe, ensuring that customer financial information is securely locked down.
What role does ID verification play in the purchasing process at Vending Village?
Built-in ID verification systems follow age restrictions and create a secure buying environment, instilling confidence in users while shopping.
Why is there a rising demand for THCA products in vending machines?
There is a growing interest in non-psychoactive alternatives to traditional cannabis, leading to an increase in the popularity of THCA vending machines in high-traffic areas.
What strategies can property managers use to enhance the success of THCA vending machines?
Property managers should strategically place automated retail units in high-traffic areas and ensure that the machines are stocked with a variety of THCA products to appeal to health-conscious shoppers.
How can property managers stay aligned with consumer preferences for THCA products?
Property managers can regularly assess foot traffic patterns and consumer preferences to keep product offerings fresh and aligned with what people want.
List of Sources
- Vending Village: Secure Transactions for THCA Vending Machines
- magecomp.com (https://magecomp.com/blog/digital-payment-statistics?srsltid=AfmBOoq2lMObdiCcm3kGOVX_fsDYyTOCl_Xp1B2yJrqEUtbXhtD_AGmO)
- 75+ Important Online Payment Statistics, Data, and Trends (2025) (https://wpbeginner.com/research/online-payments-statistics-data-trends)
- 70+ Online Shopping Statistics - 2025 Report to Consider - inBeat Agency (https://inbeat.agency/blog/online-shopping-statistics)
- statista.com (https://statista.com/statistics/1111233/payment-method-usage-transaction-volume-share-worldwide)
- 35 Top E-Commerce Statistics (https://forbes.com/advisor/business/ecommerce-statistics)
- Advanced Technology: Enhancing User Experience in THCA Vending Machines
- chocolatepride.com (https://chocolatepride.com/blog/2025-tech-trends-in-outdoor-vending-machines)
- Intelligent Vending Machine Market Insights 2025–2035 (https://futuremarketinsights.com/reports/intelligent-vending-machines-market)
- 2025 Global Vending Machine Investment Trends: Data-Driven Insights (https://linkedin.com/pulse/2025-global-vending-machine-investment-trends-data-driven-cathy-liu-olxkc)
- Vending Machine Statistics and Facts (2025) (https://news.market.us/vending-machine-statistics)
- Consumer Demand: The Rise of THCA Products in Vending Machines
- onedooreast.com (https://onedooreast.com/the-rising-popularity-of-thca-flowers-explained)
- 420magazine.com (https://420magazine.com/420-sponsor-articles/thca-products-the-next-windfall-in-cannabis-market)
- app.jointcommerce.com (https://app.jointcommerce.com/blog/category/consumption-methods/thca-flower-trends-and-popularity-in-the-market)
- mjbizdaily.com (https://mjbizdaily.com/does-thca-adhere-to-legal-definition-of-hemp)
- Regulatory Landscape: Navigating THCA Vending Machine Compliance
- acedirectstore.com (https://acedirectstore.com/how-to-know-if-a-weed-vending-machine-is-compliant-in-your-state)
- idscan.net (https://idscan.net/blog/the-state-of-weed-vending-machines?srsltid=AfmBOoo-4dbWhTgx07e3q5OoxylnoE2PRBJVYPT1dDkuRUZ-KldsIGqr)
- vapevendingmachine.com (https://vapevendingmachine.com/cannabis-vending-machine-laws-by-state-2025-compliance-guide)
- dvmachines.com (https://dvmachines.com/thca-vending-machines)
- vapetm.com (https://vapetm.com/pages/cannabis-vending-machine-laws-by-state-2025-guide?srsltid=AfmBOorQqkj0zjEhojnvjAi6JT6XHef4GLsUI2aJ9oBRz9HMdPxBhR4V)
- Health Benefits: Why Consumers Prefer THCA Products
- ezmedcard.com (https://ezmedcard.com/what-is-thca-benefits-side-effects-and-legal-aspects)
- leafly.com (https://leafly.com/news/cannabis-101/what-is-thca-and-what-are-the-benefits-of-this-cannabinoid)
- recovered.org (https://recovered.org/marijuana/thca/thca-vs-thc-and-other-cannabinoids)
- cenikor.org (https://cenikor.org/resources/thca-info)
- iwantthenews.com (https://iwantthenews.com/thca-explained-benefits-effects-best-places-to-buy/article_3b1a8b70-a396-4e37-a3cd-62182a2eb2ab.html)
- Freshness and Potency: The THCA Vending Machine Advantage
- dataintelo.com (https://dataintelo.com/report/global-fresh-food-vending-machines-market)
- Vending Machine Statistics in 2023 - Vending Locator (https://vendinglocator.com/blog/vending-machine-statistics)
- markwideresearch.com (https://markwideresearch.com/fresh-food-vending-machines-market)
- verifiedmarketresearch.com (https://verifiedmarketresearch.com/product/fresh-food-vending-machines-market)
- Market Trends: The Future of THCA Vending Machines
- verifiedmarketreports.com (https://verifiedmarketreports.com/product/cannabis-vending-machines-market)
- linkedin.com (https://linkedin.com/pulse/cannabis-vending-machines-market-volume-2026-forecast-siute)
- Global Cannabis Vending Machines Market Forecast and Trend Analysis 2025-2032 (https://statsndata.org/report/cannabis-vending-machines-market-57538)
- Cannabis Vending Machines Market: Key Insights, Drivers, Trends, and Challenges Shaping the Future (https://linkedin.com/pulse/cannabis-vending-machines-market-key-insights-rvgaf)
- Challenges and Solutions: Operating THCA Vending Machines
- dvmachines.com (https://dvmachines.com/thca-vending-machines)
- brewmovers.com (https://brewmovers.com/blog/cannabis-supply-chain-challenges)
- cannabisequipmentnews.com (https://cannabisequipmentnews.com/news/news/22910507/compliance-costs-are-the-most-significant-challenge-cannabis-operators-face)
- kajualtechnologies.com (https://kajualtechnologies.com/cbd-vending-machines/cannabis-and-cbd-vending-machines-a-lucrative-investment-opportunity)
- mjbizdaily.com (https://mjbizdaily.com/marijuana-vending-machines-entering-market-face-challenges)
- Innovative Payment Options: Simplifying Transactions for THCA Vending
- paymentsdive.com (https://paymentsdive.com/news/digital-payments-to-exceed-335-trillion-by-2030-report/742552)
- statista.com (https://statista.com/topics/4872/mobile-payments-worldwide)
- payspacemagazine.com (https://payspacemagazine.com/articles/digital-wallet-adoption-statistics)
- Digital Wallet Statistics (2025): Users, Growth Rate & Trends (https://capitaloneshopping.com/research/digital-wallet-statistics)
- Digital Wallet Adoption Statistics 2025: Key Statistics and Trends Shaping the Future of Payment (https://coinlaw.io/digital-wallet-adoption-statistics)
- Revolutionizing the Industry: The Impact of THCA Vending Machines
- Global Cannabis Vending Machines Market Forecast and Trend Analysis 2025-2032 (https://statsndata.org/report/cannabis-vending-machines-market-57538)
- archivemarketresearch.com (https://archivemarketresearch.com/reports/cannabis-vending-machines-481268)
- dvmachines.com (https://dvmachines.com/thca-vending-machines)
- verifiedmarketreports.com (https://verifiedmarketreports.com/product/cannabis-vending-machines-market)
- cannacon.org (https://cannacon.org/cannabis-vending-machines)