Introduction
Starting a vending business is a great way to dive into a market that's really embracing convenience and healthier choices. Think about it: more people are looking for quick, nutritious snacks on the go. If you're looking to get into this, mastering some key skills can really set you up for success. We're talking about:
- Product selection
- Inventory management
- Connecting with your customers
But here's the thing: with consumer preferences changing all the time and competition ramping up, what can you do to stand out? What strategies can help you not just survive, but thrive in this fast-paced industry? Let's break it down together, so you can find your footing and make your mark.
Understand the Role of a Vending Operator
As a vending operator, you have several important responsibilities. Think product selection, inventory management, machine maintenance, and keeping your customers happy. You really need to keep an eye on transactions and restock promptly to maintain those optimal inventory levels. Regular maintenance is a must to avoid any mechanical hiccups and ensure a smooth experience for your customers. Plus, understanding what your customers like and staying on top of market trends will help you pick products that resonate with them, which in turn boosts your revenue.
Now, looking ahead to 2025, the automated retail scene is shifting towards healthier choices. Vending operators are increasingly stocking their machines with gluten-free, vegan, and low-sugar snacks to meet the demands of health-conscious consumers. It’s also crucial to familiarize yourself with legal requirements and industry best practices to ensure compliance and operational success. For instance, successful vending operators often utilize data analytics to track sales trends and adjust their inventory accordingly, ensuring that popular items are always in stock.
Experienced vending operators have some great insights on inventory management:
- "Keeping track of what sells and what doesn’t is key to customer satisfaction and profitability," one vending operator shared.
As the automated retail landscape changes, embracing these best practices will definitely set you up for success in this ever-evolving market.

Establish Your Vending Business Framework
To kick things off with your retail operation, let’s start by defining your business model. Are you thinking of going solo, or maybe teaming up with some established vending operators? Figuring out your target market is super important; take a moment to consider the demographics of your location and what products people prefer. These factors can really make or break your sales.
Now, having a solid plan is key. You’ll want to outline your objectives, financial forecasts, and marketing strategies. This plan isn’t just a formality; it acts as a roadmap for your venture and is crucial for attracting investors or securing loans. Companies that have well-organized plans tend to catch the interest of investors since they demonstrate a clear vision and potential for profitability.
Also, don’t forget to get all the necessary licenses and permits to operate legally in your area. Compliance with local regulations is fundamental to your success. Understanding who your machine customers are can also sharpen your strategy as a vending operator. This way, you can tailor your offerings to meet their needs effectively.
With the right planning and execution, you can really make your enterprise thrive in a competitive market. So, what’s the next step you’ll take to get started?

Find and Secure Trusted Vending Locations
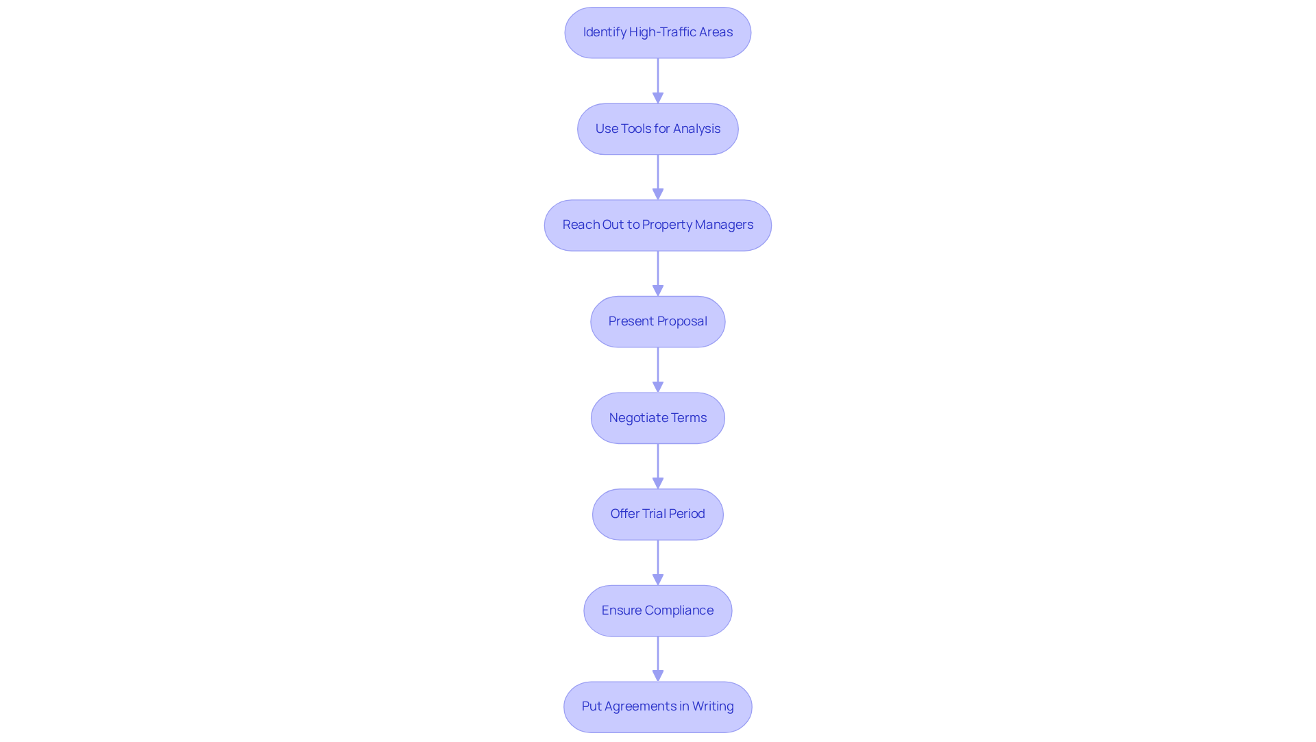
Finding and securing reliable spots for your vending operator machines doesn’t have to be a chore. Start by looking for high-traffic areas like schools, hospitals, gyms, and office buildings that a vending operator can target. Tools like Google Maps and foot traffic analysis apps can help you pinpoint the best potential sites. Once you’ve got your list, reach out to property managers or business owners with a friendly proposal that clearly lays out the benefits of having a vending operator's dispensing unit on their premises. Highlight how a vending operator can enhance their services, provide convenience to their visitors, and even generate extra revenue through commission deals.
Now, let’s talk about making your case. Effective presentations often showcase the positive impact of automated dispensers operated by a vending operator in similar settings. For instance, HealthHub Vending experienced a 50% revenue increase in the first quarter after installing units in a New York hospital. That’s a clear sign of the demand for convenient snacks and essentials! Schools and universities also benefit from automated dispensers managed by a vending operator that cater to students’ needs, leading to increased sales and happier customers.
When you’re in discussions with the vending operator, be ready to negotiate terms such as commission rates and maintenance responsibilities, ensuring that everyone understands their roles. Offering a trial period can help ease any concerns and show the value of the dispenser. Engaging property managers with a professional proposal that emphasizes mutual benefits as a vending operator can really boost your chances of landing prime locations. Remember, for a vending operator, location is everything—it’s the foundation of your success.
By using platforms like Vending Village, a vending operator can find pre-approved sites that make the whole process smoother, helping their distribution operations grow effectively. The Village of Machines operates as a vending operator committed to secure transactions and buyer protection, providing a trustworthy marketplace for machine locations. And don’t forget to comply with local regulations by securing necessary permits and licenses. Always put your agreements in writing to protect both parties.

Manage and Expand Your Vending Operations
To keep your automated snack services running smoothly and help them grow, you really need a solid inventory management system. This system should track transactions and stock levels effectively. Regularly checking out your sales data is key for spotting which products are flying off the shelves. This way, you can tweak your inventory to match what your customers want. Did you know the North American retail vending machine market is set to grow at a CAGR of 4.4% from 2025 to 2030? This growth is driven by a shift toward healthier and more diverse product offerings. Plus, keeping the lines of communication open with your customers can give you valuable feedback, which is great for improving service quality and boosting customer satisfaction.
As your business expands, think about branching out to new locations or diversifying your product range to keep up with changing consumer demands. More and more vending operators are incorporating healthier options and cashless payment systems to attract a health-conscious crowd. The public places segment is expected to grow at a CAGR of 4.9% from 2025 to 2030, showing there's a lot of potential for visibility and revenue in busy areas. Exploring partnerships with local businesses or events can also help boost your visibility and sales, tapping into new customer bases.
Using resources like Vending Village can really help you find new sites and manage your portfolio efficiently. This platform connects you with verified dispensing locations and offers great buyer assistance, including educational materials and a dedicated help team for any questions or issues you might have. Plus, Vending Village provides handy tools for inventory and shop management, making sure your business stays competitive in a fast-changing market. As successful vending operators have pointed out, understanding key performance indicators (KPIs) like sales volume and inventory turnover is crucial for driving success in your vending operations.

Conclusion
Becoming a successful vending operator is all about understanding what it takes to run an automated retail business. It starts with picking the right products, managing your inventory smartly, and keeping customers happy with well-maintained machines. Staying in the loop about market trends, especially the growing demand for healthier options, helps you meet consumer needs and boost your profits.
So, what’s the key to success? It’s about building a solid business framework that lays out your goals, financial forecasts, and marketing strategies. Finding the best vending locations is crucial too. Think high-traffic areas, and don’t hesitate to pitch compelling proposals to property managers. This can really ramp up your sales potential. Plus, effective inventory management and being responsive to customer feedback are essential for staying competitive and driving growth in this fast-paced market.
Here’s the thing: the road to success as a vending operator involves careful planning, smart execution, and a willingness to adapt to changes in the industry. Embracing innovative practices and tapping into resources like Vending Village can help you expand and operate more efficiently. As the vending landscape shifts, remember to leverage insights and take proactive steps to ensure your business thrives amid changing consumer preferences and market dynamics. Ready to take your vending game to the next level?
Frequently Asked Questions
What are the main responsibilities of a vending operator?
A vending operator is responsible for product selection, inventory management, machine maintenance, and customer satisfaction. They need to monitor transactions and restock promptly to maintain optimal inventory levels.
Why is regular maintenance important for vending machines?
Regular maintenance is crucial to avoid mechanical issues and ensure a smooth experience for customers.
How can vending operators understand customer preferences?
Vending operators can understand customer preferences by staying informed about market trends and observing what products sell well, allowing them to stock items that resonate with their customers.
What changes are expected in the vending industry by 2025?
By 2025, the vending industry is shifting towards healthier choices, with operators increasingly stocking gluten-free, vegan, and low-sugar snacks to cater to health-conscious consumers.
What role does data analytics play in vending operations?
Data analytics helps vending operators track sales trends and adjust their inventory accordingly, ensuring that popular items are consistently in stock.
What should vending operators be aware of regarding legal requirements?
Vending operators should familiarize themselves with legal requirements and industry best practices to ensure compliance and operational success.
List of Sources
- Understand the Role of a Vending Operator
- ibisworld.com (https://ibisworld.com/united-states/employment/vending-machine-operators/1113)
- Vending Machine Statistics and Facts (2025) (https://news.market.us/vending-machine-statistics)
- The United States Retail Vending Machine Market Size & Outlook, 2033 (https://grandviewresearch.com/horizon/outlook/retail-vending-machine-market/united-states)
- U.S. Retail Vending Machine Market Trends Analysis Report and Growth Forecasts, 2025-2030 | Vending Machines Diversify - From Snacks to Electronics and Beauty Products (https://globenewswire.com/news-release/2025/06/18/3101235/28124/en/U-S-Retail-Vending-Machine-Market-Trends-Analysis-Report-and-Growth-Forecasts-2025-2030-Vending-Machines-Diversify-From-Snacks-to-Electronics-and-Beauty-Products.html)
- Establish Your Vending Business Framework
- Realistic Vending Machine Profits Explained | VendSoft (https://vendsoft.com/vending-machine-profit)
- Retail Vending Machine Market Size | Industry Report, 2033 (https://grandviewresearch.com/industry-analysis/global-vending-machine-market)
- Vending Machine Operators in the US Industry Analysis, 2025 (https://ibisworld.com/united-states/industry/vending-machine-operators/1113)
- bicomvending.com (https://bicomvending.com/the-business-of-vending-machines-how-much-can-you-earn)
- Vending Machine Statistics and Facts (2025) (https://news.market.us/vending-machine-statistics)
- Find and Secure Trusted Vending Locations
- blog.cloudpick.ai (https://blog.cloudpick.ai/high-traffic-locations-vending-machines-urban-areas-best-spots)
- How to Identify High Traffic Vending Machine Locations for Maximum Profit - Vending Locator (https://vendinglocator.com/blog/high-traffic-vending-machine-locations)
- The Ultimate Guide to Finding Profitable Vending-Machine Locations | VendSoft (https://vendsoft.com/profitable-vending-machine-locations-guide)
- vendifyusa.com (https://vendifyusa.com/blogs/news/how-to-secure-the-best-locations-for-your-vending-machines-2024?srsltid=AfmBOoqa0TtIBbzKttKdkJOL4AolNuXD9WTwvSIBa7_B1FeISppvf1qm)
- Where Do Vending Machines Do the Best? A Data-Driven Location Guide (https://widermatrix.com/where-do-vending-machines-do-the-best)
- Manage and Expand Your Vending Operations
- Retail Vending Machine Market Size | Industry Report, 2033 (https://grandviewresearch.com/industry-analysis/global-vending-machine-market)
- expertmarketresearch.com (https://expertmarketresearch.com/reports/vending-machine-market?srsltid=AfmBOoqLAiHi3DuoNMulNATSUaz-J9pNa8JN9mIMcNBJIogPB7T7Tdoa)
- Vending Machine Statistics and Facts (2025) (https://news.market.us/vending-machine-statistics)
- 8 Inspirational Quotes About Inventory Management (https://cleverence.com/articles/business-blogs/8-inspirational-quotes-about-inventory-management)
- dfyvending.com (https://dfyvending.com/vending-machine-data-metrics)