Introduction
The vending machine industry is about to change big time, with projections showing it could hit over $104 billion by 2033. This growth is fueled by cool innovations like cashless payment systems and a rising demand for healthier snacks. If you’re thinking about jumping into this market, now’s a great time to get in on the action by really understanding what consumers want and using the latest tech.
But here’s the thing: with everything evolving so quickly, how do you navigate the ins and outs of starting a vending machine business? It might seem overwhelming, but don’t worry! There are practical steps you can take to set yourself up for long-term success.
So, let’s break it down. First, think about what snacks people are looking for these days. Are they more into healthy options or classic treats? Knowing your audience is key. Then, consider how technology can make your vending machines stand out. Cashless payments? Smart inventory management? These are all game-changers.
Ready to take the plunge? Start by doing some research on consumer preferences and tech trends. It’s all about finding that sweet spot where demand meets innovation. You’ve got this!
Understand the Vending Machine Business Landscape
The automated retail scene is really shaking things up! Experts are saying the market could hit over $104 billion by 2033. What’s fueling this growth? Well, for starters, cashless payment systems are taking over, expected to snag more than 75% of the market share by 2024. Plus, folks are on the lookout for healthier snack options, which means we’re seeing a shift toward wellness-focused products. By 2025, automated machines will likely offer a variety of goodies, like gluten-free, vegan, and organic snacks, perfect for health-conscious consumers.
But here’s the thing: smart technology is changing the game. Machines with IoT capabilities can keep tabs on inventory in real-time, automate restocking, and even offer personalized recommendations to customers. This tech not only boosts efficiency but also meets the growing demand for convenience and digital transactions.
So, how to start a vending machine in order to navigate this evolving landscape? It’s all about learning how to start a vending machine. To learn how to start a vending machine, research local competition and get a feel for what consumers want. By pinpointing profitable niches and tailoring your offerings to fit your target audience, you can make smart choices about product selection and where to set up shop. This knowledge is essential for learning how to start a vending machine to launch a successful automated retail business.

Conduct Market Research and Choose Your Products
Let’s face it: understanding your local demographics and consumer behavior is key when picking products for your dispenser. You want to know what people are into, right? So, why not use surveys, social media polls, and check out what your competitors are doing? It’s all about gathering insights on what’s hot right now.
Focus on those high-demand categories like:
- Healthy snacks
- Beverages
- Convenience items
These are the things people are really looking for these days. And don’t forget about seasonal trends and local events—they can really shake things up in terms of what’s popular. Keeping an eye on these factors can make a big difference.
Once you’ve got a solid grasp of your target market, it’s time to learn how to start a vending machine by curating a product list that speaks to their preferences. Aim for a nice balance of classic favorites and some innovative options. This approach not only boosts your sales potential but also keeps your customers happy. Did you know that 81% of consumers are on the lookout for healthier choices in automated dispensers? That’s a big deal!
Also, consider this: snack machines can pull in an average monthly income of around $300, with profit margins ranging from 35% to 75%. Prioritizing those high-margin items and adding tech like cashless payment systems can really set your business up for success.
And here’s the thing: securing busy spots through Vending Village can have a huge impact on your revenue. Their marketplace offers pre-approved locations with verified sellers, which means you can enjoy risk-free transactions and a 100% money-back guarantee. Machines in these prime areas can earn between $500 and $1,000 a month.
As you move forward, take some time to explore site alternatives through Vending Village. Understanding how to start a vending machine and the operational logistics is crucial for running a successful automated retail business.

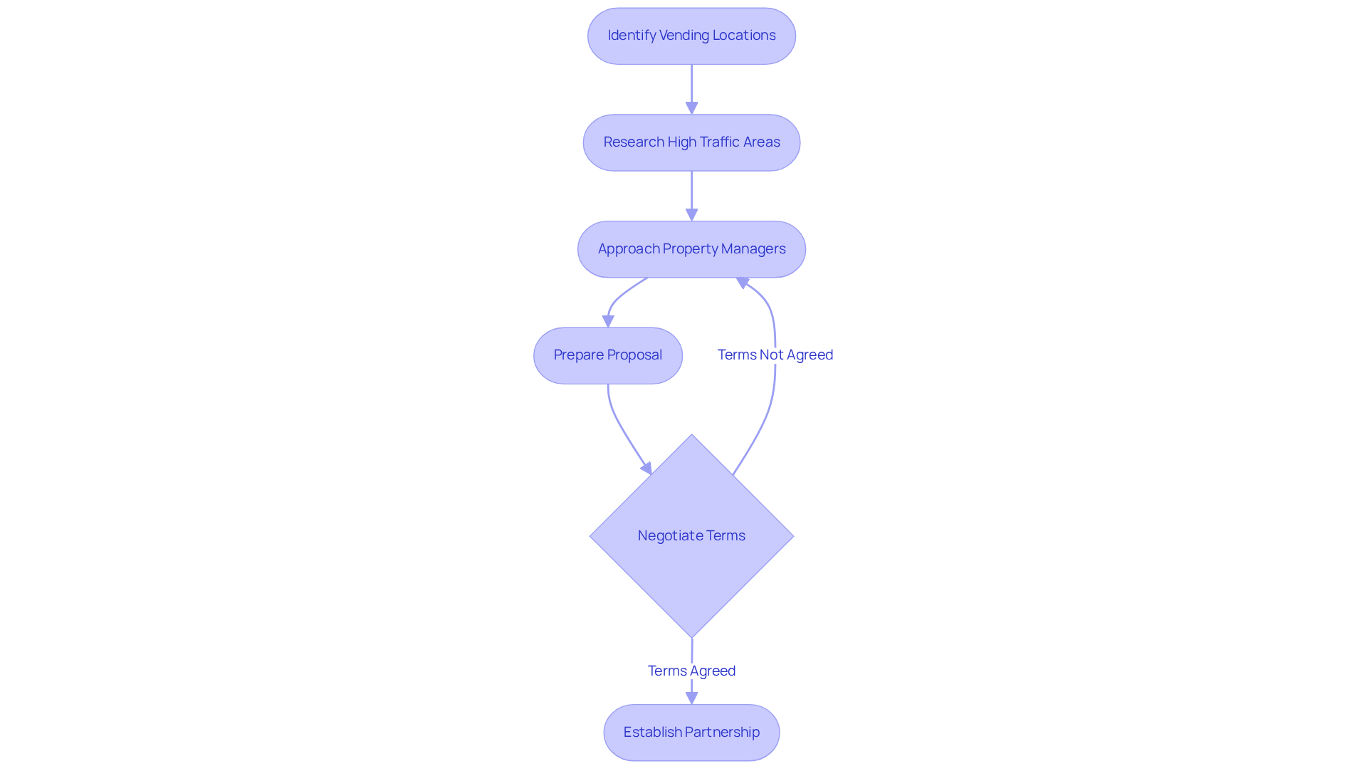
Identify and Secure Optimal Vending Locations
Starting a snack dispenser business? Let’s discuss how to start a vending machine effectively. First things first, you’ll want to find spots with lots of foot traffic. Think office buildings, schools, gyms, and hospitals. Google Maps is your friend here; it can help you figure out where the crowds are and what the demographics look like.
Now, when you reach out to property managers or owners, you need to have a solid proposal ready. Make it clear how hosting your vending machine can benefit them. Talk about revenue sharing and how it adds convenience for their customers. You know, it’s all about making their lives easier.
And here’s a fun fact: studies show that places with snack services can boost tenant satisfaction by about 20%. That’s a pretty compelling reason to partner up! Be ready to negotiate terms that work for both sides. It’s not just a transaction; it’s about building a partnership.
This approach not only lays a strong foundation for your business but also shows how to start a vending machine in line with the growing trend of service-oriented cultures in property management. Almost 70% of property managers believe this positively impacts their operations. So, why not get in on that trend?

Purchase Vending Machines and Manage Inventory
Have you ever thought about how handy automated dispensers can be? You’ve got your classic snack machines, drink dispensers, and even specialized setups for fresh or nutritious options. When you’re picking out these devices, think about a few key things:
- Capacity
- Payment methods (like cash, card, and mobile)
- Tech features such as remote monitoring
By 2025, the vending payment system market is expected to hit USD 16.4 billion, with a big shift towards cashless transactions. Why? Because people are all about convenience and hygiene these days.
Once you’ve got your equipment, setting up a solid inventory management system is crucial. It helps you keep an eye on sales and stock levels without a hitch. Regularly checking sales data can really help you fine-tune your product offerings, ensuring your machines are stocked with what customers want most. Experts say that good inventory management not only boosts customer satisfaction but also ramps up your profits. And get this: by 2024, it’s predicted that 65% of automated retail machines will offer cashless payment options. This shows just how fast things are changing in the payment landscape.
So, what’s the takeaway? Stay ahead of the curve by embracing these trends. It’ll help you stay competitive in this evolving market.

Navigate Legal Requirements and Register Your Business
So, you’re thinking about how to start a vending machine service? That's a great choice for those looking to learn how to start a vending machine! First things first, you’ll want to understand how to start a vending machine by choosing the right organizational structure for your business—like an LLC or a sole proprietorship. Once you’ve got that sorted, it’s time to understand how to start a vending machine by registering your business with the state.
Now, here’s the thing: you need to get familiar with local regulations that govern automated retail operations. This could mean snagging health permits, sales tax licenses, and checking out zoning laws. In 2025, you can expect to spend around $250 on licenses and permits to kick off your vending service.
Also, don’t forget about ADA standards! Making sure your machines comply with these regulations is crucial. Non-compliance can lead to legal headaches and could hurt your reputation with customers and property owners.
But the good news is, as you navigate these legal waters, you might want to check out Vending Village’s 100% Money-Back Guarantee. If the site doesn’t match what you were promised, you get your money back. This not only secures your transactions but also helps you find the best spot to boost your sales.
As the automated retail scene keeps changing, staying updated on health permit stats and expert tips will really help your business thrive. For instance, the automated retail machine market is projected to generate impressive revenue, with a CAGR of 3.2% from 2025 to 2033, reaching about USD 19,950.3 million by 2033. This just highlights how important it is to lay a solid foundation during your registration process.

Implement Marketing Strategies and Enhance Customer Engagement
You know how important it is to get the word out about where you’re selling and what you’re offering? Social media is a great way to do just that! Engaging with local communities can really make a difference. Think about joining local events or even sponsoring activities to boost your brand awareness and build those valuable relationships.
Here’s the thing: promotions and loyalty programs can really encourage customers to come back for more. It’s all about keeping them happy and coming through your doors again. And don’t forget about the look of your automated dispensers! Keeping them visually appealing and well-maintained can sway customer decisions more than you might think.
Regularly refreshing your product lineup based on what your customers are saying and what’s selling is key. You want to keep things fresh and in tune with what people want. Did you know that the retail automated sales unit sector is projected to hit USD 51.3 billion by 2035? That’s a big deal and shows just how crucial smart marketing strategies are.
Also, consider this: health-conscious items made up 7.90% of products sold through automated dispensers in 2019. That’s a clear sign that consumer preferences are shifting, and you’ll want to reflect that in your offerings. This proactive approach not only boosts customer satisfaction but also positions your vending business as a responsive and community-focused brand. So, what’s stopping you from making these changes today?

Scale Your Vending Machine Business for Growth
Once your initial devices start making money, it’s time to think about expanding your operations. You can do this by strategically adding more equipment in new areas. Start by checking out your performance data to find out where you’re doing well. This way, you can replicate your success effectively.
Now, consider teaming up with nearby businesses. Installing devices at their locations can be a win-win; you can share a portion of the earnings with them as a little incentive. This collaborative approach not only increases your machine placements but also boosts community involvement. It aligns perfectly with Vending Village's mission to build strong local partnerships and meet the growing demand for a secure marketplace for machine and location owners.
Staying in the loop about industry trends and tech advancements is key to adapting your business model. For instance, the recent rise of automated dispensing solutions shows just how important efficiency and customization have become. By embracing these innovations, you can ensure your machine operations are sustainable and set for growth.
And here’s the thing: adopting a solid data analytics strategy can help you keep track of performance and fine-tune your machine placements. This way, you’ll stay competitive in a changing marketplace. At Vending Village, we’re all about supporting you. We offer buyer support and educational resources, including a dedicated team to help you navigate the vending location marketplace. This ensures secure transactions and builds trust as you expand your business.

Conclusion
Starting a vending machine business is a pretty exciting opportunity, right? With the industry projected to hit over $104 billion by 2033, it’s clear there’s a lot of potential here. But to really make it work, you’ve got to understand the landscape. This guide walks you through the essential steps, from doing your market research to finding the best locations and crafting effective marketing strategies. All of this is aimed at helping you succeed in this automated retail space.
So, what should you focus on? First off, picking high-demand products is key. And don’t forget about cashless payment systems—they’re becoming a must-have. Plus, using technology for inventory management can save you a ton of headaches. Forming partnerships with property owners can also boost your visibility and keep customers happy. And let’s not overlook the importance of following legal requirements to protect your business from any potential issues.
Now, here’s the good news: with the right approach—like staying engaged with your customers and adapting to market trends—you can really scale your operations. This can lead to some serious growth and profitability.
In the end, the vending machine business is a promising path for entrepreneurs who are ready to dive in and understand their market. By embracing innovation and focusing on customer engagement, you can set yourself up to thrive in this dynamic industry. So why wait? Start exploring the latest trends and strategies today. It’s not just about laying the groundwork for a successful venture; it’s also about contributing to a more responsive and health-conscious retail environment.
Frequently Asked Questions
What is the current state of the vending machine business landscape?
The vending machine business is rapidly evolving, with the market projected to exceed $104 billion by 2033. Growth is driven by the rise of cashless payment systems, which are expected to account for over 75% of the market share by 2024, and a shift towards healthier snack options.
What types of products are expected to be offered in vending machines by 2025?
By 2025, vending machines are likely to provide a variety of health-focused products, including gluten-free, vegan, and organic snacks, catering to health-conscious consumers.
How is smart technology impacting the vending machine industry?
Smart technology, particularly machines with IoT capabilities, enhances efficiency by allowing real-time inventory tracking, automating restocking, and providing personalized recommendations to customers. This technology caters to the growing demand for convenience and digital transactions.
What should I consider when starting a vending machine business?
To successfully start a vending machine business, it's essential to research local competition and consumer preferences, identify profitable niches, and tailor product offerings to your target audience.
What types of products should I focus on for my vending machine?
Focus on high-demand categories such as healthy snacks, beverages, and convenience items. Additionally, consider seasonal trends and local events to align your product selection with consumer interests.
What is the average income and profit margin for snack vending machines?
Snack machines can generate an average monthly income of around $300, with profit margins ranging from 35% to 75%. Prioritizing high-margin items and implementing cashless payment systems can enhance profitability.
How can location affect the success of a vending machine business?
Securing busy locations is crucial for revenue generation. Utilizing services like Vending Village, which offers pre-approved locations, can help ensure risk-free transactions and potentially increase earnings to between $500 and $1,000 a month.
Why is market research important for a vending machine business?
Conducting market research helps you understand local demographics and consumer behavior, allowing you to curate a product list that aligns with customer preferences and enhances sales potential.
List of Sources
- Understand the Vending Machine Business Landscape
- Vending Machine Statistics and Facts (2025) (https://news.market.us/vending-machine-statistics)
- Top 7 Snack Vending Machine Trends 2025 | Snaxsmart (https://snaxsmart.com/top-7-snack-vending-machine-trends-to-watch-in-2025)
- refreshmentsystems.co.uk (https://refreshmentsystems.co.uk/the-future-of-vending-machines-predictions-and-trends?srsltid=AfmBOoqG0X8nVA4l7dxdFaZp7iIxXlL5fj1fUIVnk_OPgGIaJzXwgHHS)
- Retail Vending Machine Market Size | Industry Report, 2033 (https://grandviewresearch.com/industry-analysis/global-vending-machine-market)
- Conduct Market Research and Choose Your Products
- aviaanaccounting.com (https://aviaanaccounting.com/market-research-and-feasibility-study-for-vending-machine-netherlands)
- nextsky.co (https://nextsky.co/blogs/e-commerce/how-to-start-a-vending-machine-business?srsltid=AfmBOopKmR3D8EU2oiDpNjDYuy2cI3EO3XrkOI0DHsX6H1Fr_Utj7_Op)
- Vending Machine Statistics in 2023 - Vending Locator (https://vendinglocator.com/blog/vending-machine-statistics)
- Vending Machine Statistics and Facts (2025) (https://news.market.us/vending-machine-statistics)
- pmc.ncbi.nlm.nih.gov (https://pmc.ncbi.nlm.nih.gov/articles/PMC8470557)
- Identify and Secure Optimal Vending Locations
- blog.vendingvillage.com (https://blog.vendingvillage.com/partnering-with-vending-machine-rental-companies-best-practices-for-property-managers)
- widermatrix.com (https://widermatrix.com/do-vending-machine-owners-pay-for-locations)
- Purchase Vending Machines and Manage Inventory
- archivemarketresearch.com (https://archivemarketresearch.com/reports/vending-machine-payment-system-24785)
- Vending Machine Statistics and Facts (2025) (https://news.market.us/vending-machine-statistics)
- Vending Machine Market Future Statistics 2025-35 (https://pristinemarketinsights.com/vending-machine-market-report)
- globenewswire.com (https://globenewswire.com/news-release/2025/03/27/3050765/28124/en/Vending-Machine-Market-Report-2025-2033-Increasing-Convenience-and-Availability-of-Diverse-Product-Range-Fueling-Expansion.html)
- Navigate Legal Requirements and Register Your Business
- Vending Machine Statistics in 2023 - Vending Locator (https://vendinglocator.com/blog/vending-machine-statistics)
- How to Get a Vending Machine License Without the Headache - Vending Locator (https://vendinglocator.com/blog/how-to-get-a-vending-machine-license)
- Vending Machine Statistics and Facts (2025) (https://news.market.us/vending-machine-statistics)
- The United States Retail Vending Machine Market Size & Outlook, 2033 (https://grandviewresearch.com/horizon/outlook/retail-vending-machine-market/united-states)
- Vending Machine Operators in the US Industry Analysis, 2025 (https://ibisworld.com/united-states/industry/vending-machine-operators/1113)
- Implement Marketing Strategies and Enhance Customer Engagement
- Retail Vending Machine Market Size & Growth 2025 to 2035 (https://futuremarketinsights.com/reports/retail-vending-machine-market)
- Vending Machine Statistics and Facts (2025) (https://news.market.us/vending-machine-statistics)
- vmfsusa.com (https://vmfsusa.com/vending-machine-marketing-metrics?srsltid=AfmBOooVtDf-K4zy30rhJaVdcgN2w0L0LAj4QTWng31ZFoHXpYFm0dK0)
- North America Vending Machine Market Growth Analysis & Sector Trends to 2030 (https://kenresearch.com/industry-reports/north-america-vending-machine-market)
- Retail Vending Machine Market Size | Industry Report, 2033 (https://grandviewresearch.com/industry-analysis/global-vending-machine-market)
- Scale Your Vending Machine Business for Growth
- cbs42.com (https://cbs42.com/business/press-releases/ein-presswire/856043251/vending-machine-placement-launches-to-simplify-vending-services-for-businesses-nationwide)
- Case Studies | DAVID K. O’NEIL | International Market Consultant (https://davidkoneil.com/case_studies)
- allcloud.io (https://allcloud.io/case_studies/nayax)
- usatoday.com (https://usatoday.com/press-release/story/17003/vmfs-usa-unveils-commercial-services-program-for-scalable-vending-machine-operations)
- markets.businessinsider.com (https://markets.businessinsider.com/news/currencies/dfy-vending-revolutionizes-with-nationwide-expansion-of-turnkey-vending-solutions-1035464457)