Introduction
Thinking about starting a vending machine business in California? You’re not alone! It’s a great opportunity, especially since people are all about convenience and healthier choices these days.
Here’s the thing: if you dive into some solid market research and pick the right products and locations, you can really tap into a growing industry that meets a bunch of different consumer needs. But let’s be real—there are a lot of regulations and logistical hurdles to jump over.
So, how do you make sure your business not only gets off the ground but also stands out in a crowded market? It’s all about planning and strategy. Start by understanding the local market and what people want. Then, think about how you can offer something unique.
Ready to take the plunge? Just remember, it’s all about being smart with your choices and staying adaptable. You’ve got this!
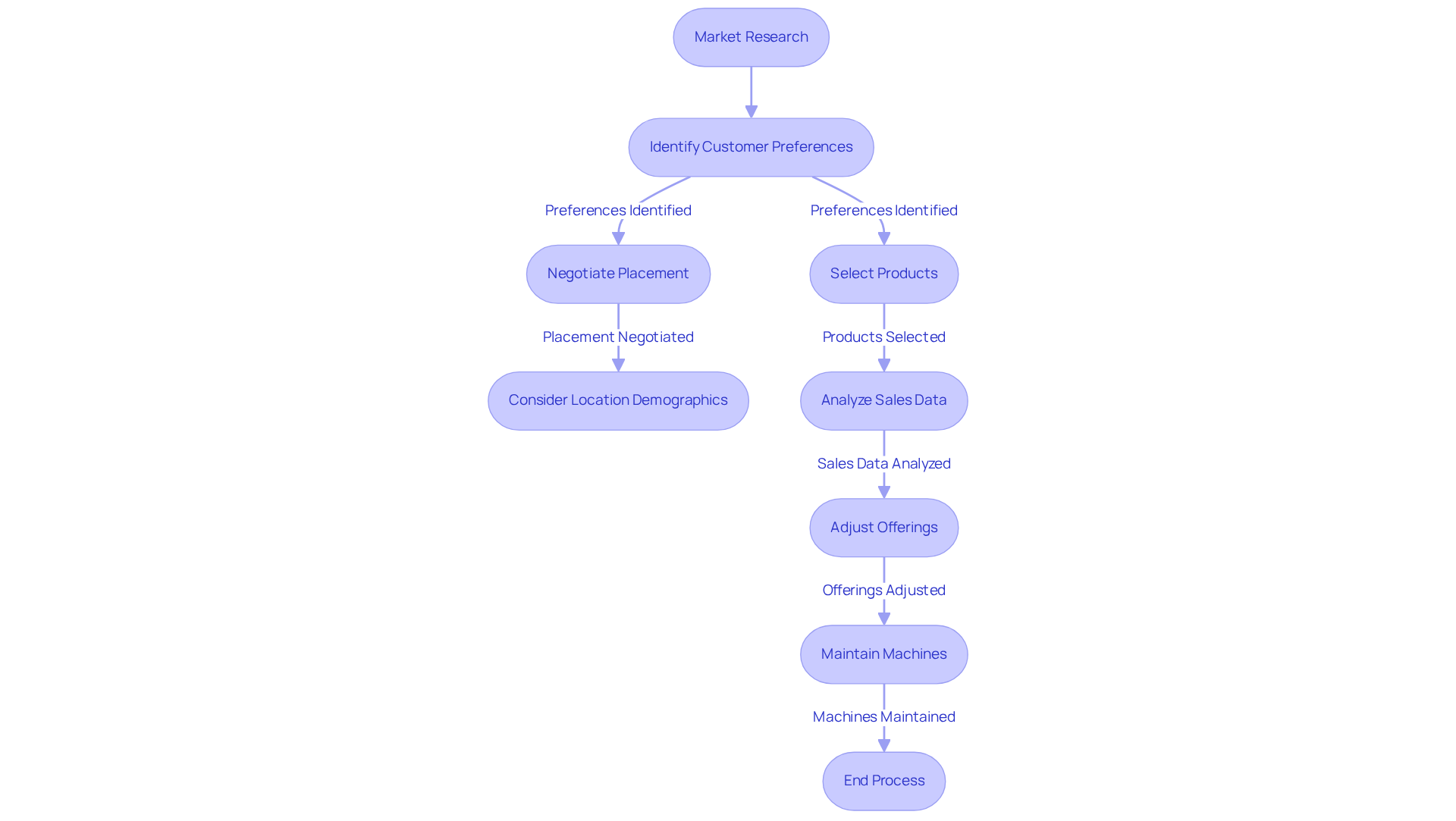
Conduct Market Research to Identify Opportunities
If you're looking to understand how to start a vending machine business in California, the first step is to dive into some solid market research. Think about it: understanding local demographics, foot traffic, and the competition is key. You can use online tools like Google Trends and social media to get a feel for what consumers want. Lately, there’s been a big push for healthier snacks and drinks, especially among health-conscious millennials who are all about protein bars and energy drinks.
Now, here’s the thing: visiting potential sites at different times can really help you see how customers behave and when traffic peaks. Plus, chatting with nearby businesses and community spots can give you insights into their needs and whether they’d benefit from your services. By gathering this info, you can pinpoint busy areas like transit centers, universities, and gyms—these spots are usually goldmines for snack dispensers.
But wait, there’s more! You might want to check out Vending Village’s secure marketplace. It’s a great way to find pre-approved locations with verified sellers, which means you can make transactions without the usual risks. They even offer a 100% money-back guarantee and secure payment processing through Stripe.
Doing this foundational research will really help you learn how to start a vending machine business in California by deciding on the right products and the best spots to set up shop. In the end, it’s all about setting your business up for success!

Choose Products and Locations Strategically
Choosing the right items for your vending machines is super important for meeting customer needs and boosting sales. Start by looking at what your target market likes and what each location specifically needs. For instance, in schools, offering healthy snacks and drinks fits right in with the growing health awareness among students. On the flip side, office buildings might do better with a focus on coffee and quick meal options for busy professionals. A good mix of healthy and indulgent items can attract a broader audience, making customers happier.
Once you’ve figured out the best products, the next step in understanding how to start a vending machine business in California is to negotiate placement agreements with property owners. Here’s the thing: successful negotiation means making sure your machines are in high-traffic areas where they’re easy to see and access. This can really boost your sales. Take QuickSnack Vending, for example. They noticed a demand for healthier snacks among office workers and saw a 30% increase in sales after placing machines filled with these options in a downtown office building. That’s the power of tailored product offerings!
Industry experts stress the importance of knowing local demographics and consumer preferences when picking products. As one specialist put it, "High traffic locations enhance the chances of impulse buys, which are essential for the automated sales industry." This highlights the need for solid market research and community engagement when considering how to start a vending machine business in California to fine-tune your product selection and placement strategies. Using tools like census data and local government reports can give you valuable insights to guide your decisions.
Don’t forget about the logistics of restocking and maintaining your machines. Regularly checking sales data and customer feedback can help you adjust your offerings to keep up with changing preferences, ensuring your business stays competitive and profitable. Also, be mindful of common issues like equipment malfunctions, which can hurt customer satisfaction. Implementing better maintenance practices can help tackle these challenges. Plus, remember that customer preferences for vending items can shift with the seasons, so be ready to change up your product assortment to meet those evolving demands.

Obtain Permits and Develop a Business Plan
If you're interested in how to start a vending machine business in California, here's what you need to know. You’ll want to get your permits and licenses sorted out first. This usually means snagging a commercial license, a seller's permit, and maybe some health permits, depending on what you’re selling. For example, understanding how to start a vending machine business in California involves ensuring that health permits are a must if you’re planning to have vending machines with food. It’s a good idea to check in with your local health department and look over city regulations to make sure you’re following state laws. Skipping these permits can lead to hefty fines or even shut down your operations.
Now, let’s talk about your business plan. This isn’t just paperwork; it’s your roadmap. You should:
- Lay out your business model
- Pinpoint your target market
- Sketch out your marketing strategies
- Include some financial projections
A solid plan not only guides your day-to-day operations but also boosts your credibility when you’re looking for funding or partnerships. By nailing down these basics, you’re setting your business up for long-term growth and success.

Install and Maintain Your Vending Machines
Once you’ve got your locations and products sorted, the next step is to set up your vending units in spots that are easy to see and reach. You want clear signage to catch people’s attention.
Routine upkeep is key for keeping everything running smoothly. So, create a simple schedule: think weekly restocking, monthly tech checks, and quarterly reviews of user feedback. This way, you can make sure your machines are meeting customer needs.
Industry experts say that a well-maintained machine can really boost customer satisfaction. In fact, a study found that 14.6% of users think vending options are worse than traditional retail because of malfunctions. That’s a big deal!
To tackle this, consider setting up a feedback system. It’ll help you gather insights on what products people want and how your machines are performing. This proactive approach not only helps you tweak your offerings but also keeps customers happy, which can lead to more sales.
As Alvina Miller puts it, "The first thing to remember is to put machines where many people walk by." It’s all about visibility and accessibility to get those customers engaged.
And don’t forget, partnering with Vending Village gives you a solid ally in the vending world. They provide a secure marketplace that supports your business needs and ethical practices, like our commitment to community support through initiatives such as the Daily Bread Food Bank.

Conclusion
Starting a vending machine business in California? It’s all about having a solid game plan. You’ll want to dive into some market research, pick the right products, and plan your operations carefully. By getting to know the local crowd and what they like, you can spot great opportunities and place your machines where the foot traffic is high. This groundwork is key to building a vending business that really resonates with what people want.
Now, let’s talk about product selection. It’s crucial to choose items that fit the vibe of each location. Don’t forget about permits and crafting a solid business plan, either. Regular maintenance and listening to customer feedback are also super important. You want your machines to run smoothly and meet customer expectations. By focusing on these areas, you can create a vending operation that’s not just sustainable but also profitable.
So, here’s the deal: the vending machine scene in California is ripe with opportunities for those ready to put in the effort. If you follow these steps and stay flexible with trends and feedback, you can carve out your own niche in this competitive market. Embracing these strategies will not only boost your business but also help create a vibrant vending ecosystem that serves the diverse needs of your community.
Frequently Asked Questions
What is the first step to starting a vending machine business in California?
The first step is to conduct solid market research to understand local demographics, foot traffic, and competition.
How can I gather information about consumer preferences?
You can use online tools like Google Trends and social media to gauge what consumers want, focusing on trends like healthier snacks and drinks.
Why is it important to visit potential vending machine sites?
Visiting potential sites at different times helps you observe customer behavior and identify peak traffic times.
What additional insights can I gain by talking to nearby businesses?
Chatting with nearby businesses and community spots can provide insights into their needs and whether they would benefit from your vending services.
Where are some ideal locations for setting up vending machines?
Ideal locations include busy areas like transit centers, universities, and gyms, as these spots tend to have high foot traffic.
What is Vending Village and how can it help?
Vending Village is a secure marketplace that helps you find pre-approved locations with verified sellers, offering a 100% money-back guarantee and secure payment processing through Stripe.
How does foundational research contribute to the success of a vending machine business?
Foundational research helps you decide on the right products and the best locations to set up your vending machines, ultimately setting your business up for success.
List of Sources
- Conduct Market Research to Identify Opportunities
- The Vending Machine Demographics Study: Who Buys What (And When) (https://dfyvending.com/vending-machine-consumer-behavior)
- Vending Machine Operators in California - Market Research Report (2015-2030) | IBISWorld (https://ibisworld.com/united-states/industry/california/vending-machine-operators/14777)
- North America Vending Machine Market Growth Analysis & Sector Trends to 2030 (https://kenresearch.com/industry-reports/north-america-vending-machine-market)
- researchandmarkets.com (https://researchandmarkets.com/reports/6178753/united-states-vending-machine-market-report?srsltid=AfmBOorVfMh9S30AQMf8tthUgWJGjqLlp_xAqxP0C-bwhNntfR60GLm9)
- Choose Products and Locations Strategically
- itsinreach.com (https://itsinreach.com/blog/how-to-decide-what-goes-into-your-vending-machine)
- Vending Machine Operators in the US Industry Analysis, 2025 (https://ibisworld.com/united-states/industry/vending-machine-operators/1113)
- vendifyusa.com (https://vendifyusa.com/blogs/news/how-to-secure-the-best-locations-for-your-vending-machines-2024?srsltid=AfmBOoozvSTfNsRNUbHYDs91zrS59fCB5FVg_U7Fs78kYnqmsQ3Uksat)
- Vending Machine Statistics and Facts (2025) (https://news.market.us/vending-machine-statistics)
- linkedin.com (https://linkedin.com/posts/pyramidtechnologiesinc_top-profitable-niches-in-the-vending-machine-activity-7216478722495852546-Ma_Q)
- Obtain Permits and Develop a Business Plan
- cdtfa.ca.gov (https://cdtfa.ca.gov/formspubs/pub118)
- dfyvending.com (https://dfyvending.com/vending-machine-permits-requirements)
- 50-State Vending Machine Laws & Permits Directory | VendSoft (https://vendsoft.com/resources/vending-laws)
- legalzoom.com (https://legalzoom.com/articles/how-to-start-a-vending-machine-business)
- Install and Maintain Your Vending Machines
- Retail Vending Machine Market Size | Industry Report, 2033 (https://grandviewresearch.com/industry-analysis/global-vending-machine-market)
- Retail Vending Machine Market Size & Growth 2025 to 2035 (https://futuremarketinsights.com/reports/retail-vending-machine-market)
- Vending Machine Statistics in 2023 - Vending Locator (https://vendinglocator.com/blog/vending-machine-statistics)
- blog.vendingworld.com (https://blog.vendingworld.com/how-to-maximize-profit-with-vending-machine-placement-strategies)
- Vending Machine Statistics and Facts (2025) (https://news.market.us/vending-machine-statistics)